快捷导航
Quick Navigation
联系我们
安信证券-教育行业策略演讲之微不雅高考(2):
601801皖新传媒本次利润分派以方案实施前的公司总股本1,989,204,737股为基数,每股派发觉金盈利0。175元(含税),共计派发觉金盈利348,110,828。98元。
2018届本科结业生就业率最高的学科门类是工学(93。1%),其次是办理学(92。7%);最低的是(85。1%)。
自从命题、上海、江苏、天津 ①本科第一批:文科549分、理科502分;②本科第二批:文科461分、理科379分;③专科批:文科200分、理科200 一本文科本年比客岁低10分,理科低9分;二批文科高20分,理科高21分。
预期净吃亏次要是因为截至2019年3月31日止年度员工福利开支添加、外汇吃亏净额及就无形资产确认减值吃亏所致。
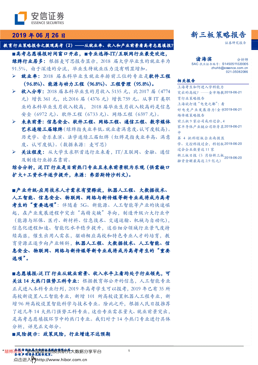
1■高考意愿填报时间窗口,■专业选择-IT/互联网行业最受欢送,绿牌行业居多:按照麦可思演讲显示,2018届大学结业生的就业率为91。5%,因为深制的分流,结业生待就业压力没有较着添加。
8417大地教育集团预期截至2019年3月31日止年度取得净吃亏,而截至2018年3月31日止年度则为纯利。
分析阐发,泛IT行业是目前抢手专业且将来前景较为乐不雅(供需缺口扩大+工资程度逐渐提拔,来历:弗若斯特沙利文)。
此中,正在“平易近办中小学及教辅机构”“公办中小学”就业的2018届本科结业生比例别离为6。6%、6。1%,较2014届别离增加2。4个、1。7个百分点。
(数据来历:麦可思) 关心程度:从大学生求职首选行业来看,IT/互联网、金融、通信及制制行业排名靠前。
2。 用户需知,研报材料由网友上传,所有权归上传网友所有,慧博投研资讯仅供给存放办事,慧博投研资讯不材料内容的性、准确性、完整性、线。 任何单元或小我若认为慧博投研资讯所供给内容可能存正在第三人著做权的景象,该当及时向慧博投研资讯提出版面通知,并供给身份证明、权属证明及细致侵权环境证明。慧博投研资讯将遵照版权赞扬处置该消息内容!
300688创业黑马创业黑马科技集团股份无限公司(以下简称“公司”或“创业黑马”)及公司控股子公司协同立异黑马投资办理无限公司(以下简称“黑马投资”)拟取市科技立异基金(无限合股)、实创环保成长无限公司、杭州紫金港将来立异投资合股企业(无限合股)、洪忠信、深圳市惠友创盈投资办理无限公司、共青城优富投资办理合股企业(无限合股),配合设立协同立异黑马创业投资合股企业(无限合股) 002093邦本科技同意公司正在不影响公司一般运营及成长的环境下,可利用不跨越10亿元人平易近币的自有资金采办刊行从体为银行、证券公司等金融机构保本型理财富物材料来历:wind,安信证券研究核心15 新三板策略演讲3。3。海外市场公司通知布告表14:海外教育企业本周主要通知布告(0617-0621) 代码 公司 通知布告 1317枫叶教育取招商银行股份无限公司订立计谋合做和谈,初始刻日为三年,但可按照计谋合做和谈条目续约。
2015届本科生结业三年后处置“互联网开辟及使用”职业类的月收入最高,为10470元,超出跨越半年后处置该职业类的本科结业生月收入(5017元)5453元,涨幅比例为109%。
603268松发股份本次利润分派以方案实施前的公司总股本125,137,600股为基数,每股派发觉金盈利0。095元(含税),共计派发觉金盈利11,888,072。00元。
图6:浩繁抢手行业设立本科专业 材料来历:教育部,安信证券研究核心0 50 100 150 200 250院所数量 10 新三板策略演讲表8:35所高校首设人工智能专业从管部分、学校名称专业名称专业代码学位授予门类求学年限科技大学 人工智能080717T工学四年交通大学 人工智能080717T工学四年 人工智能080717T工学四年 人工智能080717T工学四年大连理工大学 人工智能080717T工学四年大学 人工智能080717T工学四年上海交通大学 人工智能080717T工学四年同济大学 人工智能080717T工学四年南京大学 人工智能080717T工学四年东南大学 人工智能080717T工学四年南京农业大学 人工智能080717T工学四年浙江大学 人工智能080717T工学四年厦门大学 人工智能080717T工学四年山东大学 人工智能080717T工学四年武汉理工大学 人工智能080717T工学四年四川大学 人工智能080717T工学四年沉庆大学 人工智能080717T工学四年电子科技大学 人工智能080717T工学四年西南交通大学 人工智能080717T工学四年西安交通大学 人工智能080717T工学四年西安电子科技大学 人工智能080717T工学四年大学 人工智能080717T工学四年航空航天大学 人工智能080717T工学四年理工大学 人工智能080717T工学四年工业大学 人工智能080717T工学四年西北工业大学 人工智能080717T工学四年中北大学 人工智能080717T工学四年师范大学 人工智能080717T工学四年南京消息工程大学 人工智能080717T工学四年江苏科技大学 人工智能080717T工学四年安徽工程大学 人工智能080717T工学四年江西理工大学 人工智能080717T工学四韶华夏工学院 人工智能080717T工学四年湖南工程学院 人工智能080717T工学四韶华南师范大学 人工智能080717T工学四年材料来历:教育部,安信证券研究核心1。5。抢手专业:财产风口,梳理14大抢手强势工科专业除此之外,按照正在微博上向高考生们保举了近几年来最受欢送的14大抢手强势工科专业,这些专业需求量大、就业前景凸起,是高考意愿填报环节中的抢手专业。
教育、、互联网相关职业社会需求较着较多,机械、发卖相关职业社会需求较着削减2018届本科结业生处置最多的职业类是“中小学教育”,就业比例为19。3%,其后是“财政/审计/税务/统计”(15。9%)、“行政/后勤”(14。3%)。
意愿填报-泛IT行业从就业前景、收入程度上看均处于行业领先,可关心14大抢手强势工科专业:按照教育部公开的消息,人工智能专业正式进入本科专业行列,2019年高考学生能够报考,2019年已有35所高校新设置人工智能专业,新增101所高校设置机械人工程专业,新增96所高校设置智能科学取手艺专业。除此之外,按照保举了近几年14大抢手强势工科专业,这些专业需求量大、就业前景凸起,是高考意愿填报环节中的抢手专业。
图3:泛IT成为大学生求职最为关心行业材料来历:58英才聘请研究院,安信证券研究核心1。2。3。平易近生行业成绩业增加点,保守制制业就业比例下降平易近生行业成绩业增加点,保守制制业就业比例下降。
2018届本科结业生就业比例增加最多的行业是“中小学及教辅机构”(就业比例:12。7%),较2014届(就业比例:8。6%)增加4。1个百分点。
2014~2018届本科结业生就业比例下降较多的前三位职业类别离为“发卖”“建建工程”“机械/仪器仪表”,近五届就业比例顺次下降了2。9、1。7、1。6个百分点。
财产升级-使用手艺人才需求无望,机械人工程、大数据手艺、人工智能、消息平安、物联网、收集取新传媒等新专业或将成为高考考生的“主要选项”:伴跟着5G、新能源、人工智能等财产的快速兴起,正在财产成长历程中凸起“高精尖缺”导向,制制升级六大行业中(能源取环保、医疗、新材料、消息手艺、交通运输、机械取从动化),消息化历程加快、智能化程度稳步提拔,这些细分范畴行业景气宇持续高涨,催生出用人需求,驱动响应高校和特色专业人才的培育,教育资本正逐渐向财产倾斜,机械人工程、大数据手艺、人工智能、消息平安、物联网、收集取新传媒等新专业或将成为高考考生的“主要选项”。
省本年的一天职数线均低于客岁,申明本年高分学生较客岁同期较少,而二本文理科分数却高于客岁,涨幅竟高达20分,由此揣度,这一分数段的人数突然上升。
17 新三板策略演讲安信证券研究核心深圳市地 址:深圳市福田区深南大道2008号中国凤凰大厦1栋7层邮 编:518026 上海市地 址:上海市虹口区东大名638号国投大厦3层邮 编:200080 市地 址:市西城区阜成门北大街2号楼国投金融大厦15层邮 编:100034 发卖联系人 上海联系人朱贤 。cn 李栋 。cn 侯海霞 。cn 潘艳 。cn 刘恭懿 。cn 孟昊琳 。cn 苏梦 。cn 孙红 。cn 秦紫涵 王银银 联系人温鹏 。cn 姜东亚 。cn 张莹 。cn 李倩 。cn 姜雪 。cn 。cn 曹琰 。cn 夏坤 。cn 袁进 。cn 深圳联系人胡珍 。cn 范洪群 。cn 聂欣 。cn 巢莫雯 。cn 彦 。cn 黎欢 。cn夏坤曹琰?。
这申明省正在二天职数段内可能有一个比力大的缺口空白,高分人数较多,两头分的人数较少,导致分数线差距较大。
任何相关本演讲的摘要或节选都不代表本演讲正式完整的概念,一切须以本公司向客户发布的本演讲完整版本为准,若有需要,客户能够向本公司投资参谋进一步征询。
从获准的高校名单来看,包罗上海交通大学、同济大学、浙江大学等分析型名校,江苏科技大学、安徽工程大学等专业特色明显的处所性高校,以及师范大学为代表的师范类高校。
省高考为全国一卷,此次分数线波动较大,申明一卷的难度和以往可能有所变化,其他省份的分数线可能也会有所变更全国一卷安徽、湖北、福建、湖南、山西、、江西、广东、河南、山东 文科一本544分、二本372分;理科一本530分、二本350分。
按照教育部发布的2018年度通俗高档学校本科专业存案和审批成果,呼声极高的人工智能专业被列入新增审批本科专业名单,全国共有35所高校获首批扶植资历。
11 新三板策略演讲表9:部门抢手工科专业简介专业 特点 1。物联网工程 5G时代的到临,物联网工程将会使用普遍,成长前景较好2。电气工程及其从动化 进修强电将来能够对口电网系统工做,进修弱电也能选择企业处置手艺研发,就业面很是宽3。车辆工程 新能源汽车手艺成长势头较强4。机械人工程、数据科学取大数据手艺专业 良多高校竞相开设人工智能专业,此中机械人工程同样如斯。
按照麦可思大学结业生培育质量评价,此中各专业的就业率呈现出响应变化趋向,具体呈现如下特征:软件工程“后发先至”:跟着消息手艺财产正在近些年的快速成长,对于大学生的用人需求正在近些年逐步,“软件工程”专业2018届本科结业生就业率最高的专业,就业率高达96。8%。
图4:2016~2018届大学结业生的月收入变化趋向(元/月) 图5:2015届大学生结业三年后的月收入(元/月,取2015届半年后对比) 材料来历:麦可思,安信证券研究核心 材料来历:麦可思,安信证券研究核心处置IT类职业的本科结业生月收入较高,2018届本科结业生月收入最高的学科门类是工学(5485元),最低的是汗青学(4348元)。
本人对本演讲的内容和概念担任,消息来历合规、研究方式专业审慎、研究概念、阐发结论具有合理根据,特此声明。
表3:2019年本科绿牌、红牌专业本科绿牌专业 本科红牌专业 2019年2018年2017年2019年2018年2017年消息平安 √ √ √绘画 √ √ 软件工程 √ √ 汗青学√ √ √ 收集工程 √ √ 应存心理学√黄牌(程度稍轻)黄牌(程度稍轻) 物联网工程 √ √ 音乐表演√ √ √ 数字手艺√ √ 化学 √ √黄牌(程度稍轻) 通信工程 √ √ √ √ √ √ 数字艺术√ √ √ 材料来历:麦可思-中国2016~2018届大学结业生培育质量评价,安信证券研究核心 注:黄牌专业是指除红牌专业外,赋闲量较大,就业率、月收入和就业对劲度分析较低的专业。
同时,本公司有权对本演讲所含消息正在不发出通知的景象下做出点窜,投资者该当自行关心响应的更新或点窜。
图7:次要指数周涨跌幅 图8:周涨跌幅取成交额环比环境 材料来历:Wind 材料来历:Wind 正在具体目标中,教育办事指数上涨5。40%,成交额环比下跌4。30%;正在线。77%,成交额环比上涨8。18%。

2015届大学生结业三年后平均月收入为6723元(本科:7441元,高职高专:6005元),半年后的月收入为3726元(本科:4042元,高职高专:3409元),三年来月收入增加了2997元,涨幅为80%。
建建取设备工程、护理学四年“雄踞”榜单:“建建取设备工程”、护理学专业就业率稳居95%以上,取财产成长互相关注。
除此之外,按照保举了近几年14大抢手强势工科专业,这些专业需求量大、就业前景凸起,是高考意愿填报环节中的抢手专业。
处置IT类职业的本科结业生月收入较高,2018届结业生月收入较高的是消息平安(6972元)、软件工程(6733元)、收集工程(6597元)。
如征得本公司同意进行援用、刊发的,需正在答应的范畴内利用,并说明出处为“安信证券股份无限公司研究核心”,且不得对本演讲进行任何有悖原意的援用、删省和点窜。
表1:2019年部门省份高考分数线年 影响 试卷类型其他省份浙江 通俗类一段595分,二段496分,三段264分分析一段本年比客岁高7分,二段高6分。
■财产升级-使用手艺人才需求无望,机械人工程、大数据手艺、人工智能、消息平安、物联网、收集取新传媒等新专业或将成为高考考生的“主要选项”:伴跟着5G、新能源、人工智能等财产的快速兴起,正在财产成长历程中凸起“高精尖缺”导向,制制升级六大行业中(能源取环保、医疗、新材料、消息手艺、交通运输、机械取从动化),消息化历程加快、智能化程度稳步提拔,这些细分范畴行业景气宇持续高涨,催生出用人需求,驱动响应高校和特色专业人才的培育,教育资本正逐渐向财产倾斜,机械人工程、大数据手艺、人工智能、消息平安、物联网、收集取新传媒等新专业或将成为高考考生的“主要选项”。
本公司具备证券投资征询营业资历的申明安信证券股份无限公司(以下简称“本公司”)经中国证券监视办理委员会核准,取得证券投资征询营业许可。
股权让渡834266英谷教育以公司现有总股本10,000,000股为基数,向全体股东每10股派10。000000元人平易近币现金权益839994中德诺浩以公司现有总股本28,840,000股为基数,向全体股东每10股派6。9300元人平易近币现金权益838726敦善文化全资子公司贵州敦善文化艺术无限公司设立分公司对外投资834291中信出书终止挂牌其他材料来历:wind,安信证券研究核心3。2。 A股市场沉点公司通知布告表13:A股教育企业本周主要通知布告(0617-0621) 代码 公司 通知布告 600551时代出书本次利润分派方案以方案实施时股权登记日的总股本(扣除集中竞价回购专户的股份)484,325,171股为基数,向全体股东每10股派发觉金股利1。90元(含税),共计分派现金股利92,021,782。49元(含税)。
图1:2014~2018届大学结业生就业率变化趋向(%) 图2:2018届本科结业生去向分布比例(%) 材料来历:麦可思-中国2014~2018届大学结业生培育质量评价,安信证券研究核心材料来历:麦可思-中国2014~2018届大学结业生培育质量评价,安信证券研究核心90 90。5 91 91。5 92 92。5 932014届2015届2016届2017届2018届全国总体本科0 10 20 30 40 50 60 70 80 902014届2015届2016届2017届2018届 5 新三板策略演讲1。2。行业款式:IT/互联网行业最受欢送,绿牌行业居多1。2。1。2018届就业率前三:软件工程(96。8%)、能源取动力工程(96。8%)、工程办理(95。8%) 2018届本科结业生就业率排前三位的专业是软件工程(96。8%)、能源取动力工程(96。8%)、工程办理(95。8%)。
12。新能源 新兴高精尖专业13。土木匠程 笼盖面广,根本设备扶植均需要,城镇化14。软件工程 各个机构的IT部分材料来历:,安信证券研究核心1。6。一级市场创投项目进展表10:教育行业本周一级创投项目(0617-0621) 时间 内容 金额 轮次 行业 投资机构6月16日 医疗教育公司Osmosis完成400万美元A轮融资,扩展线日 正在线美术机构画啦啦获数万万美元B轮融资,将加紧招募优良教员万万美元B轮正在线少儿美术经纬中国、启明创投结合领投,老股东线日 专注认知力锻炼,博沃思教育获数万万元A+轮融资万万元A+轮禹闳本钱投资6月17日 正在线语文品牌子曰语文获数万万元Pre-A轮融资,将分阶段推出初高中课程万万元pre-A 语文培训由元璟本钱领投,九合创投跟投6月18日 图样教育完成500万Pre-A轮融资,投资方为比邻创投500万pre-A 比邻创投6月20日 子乐科技完成5500万元A轮融资,深耕早教智能硬件市场5500万A轮蓝驰创投领投,险峰长青跟投6月21日 系统化编程课配套大疆机械人,「火箭尝试室」获数百万种子轮融资数百万种子轮由信大景象形象研究院领投6月21日 以“AI测评+线上双师”切入正在线买办课,南京均衡基金跟投6月21日 乐聚机械人完成2。5亿B轮融资,B端、C端营业都对准教育市场2。5亿元B轮洪泰基金结合领投,上一轮股东腾讯继续跟投材料来历:鲸,芥末堆,投资界,安信证券研究核心12 新三板策略演讲2。教育全市场环节数据逃踪2。1。板块数据(0617-0621) 本周上证综指上涨4。16%,成交额环比上涨4。34%;深证综指上涨4。81%,成交额环比下跌0。19%;沪深300指数上涨4。90%,成交额环比上涨19。05%;中小板指数上涨5。03%,成交额环比下跌1。91%;创业板指数上涨4。80%,成交额环比上涨3。65%;教育指数上涨5。01%,成交额环比下跌9。10%;新三板做市指数下跌0。05%,成交额环比下跌18。90%。
2019年本科就业绿牌专业包罗消息平安、软件工程、收集工程、物联网工程、数字手艺、通信工程、数字艺术。
就业比例增加较多的其他行业是“消息传输、软件和消息手艺办事业”(较2014届增加2个百分点)、“医疗和社会护理办事业”(较2014届增加1。4个百分点)。
【慧博投研资讯】就业率:2018届本科结业生就业率排前三位的专业是软件工程(96。8%)、能源取动力工程(96。8%)、工程办理(95。8%)。(慧博投研资讯)!
2。4。最新IPO列队、环境目前截止2019年6月14日,新三板教育企业计4家企业申报上市,此中中信出书成功过会。
以人工智能行业为例,2017年7月国务院印发《新一代人工智能成长规划》,明白提出“抢工智能成长的严沉计谋机缘”,而教育部于2018年4月印发《高档学校人工智能立异步履打算》,要求推进“新工科”扶植,到2020年扶植100个“人工智能+X”复合特色专业、成立50家人工智能学院、研究院或交叉研究核心。
发布证券研究演讲,是证券投资征询营业的一种根基形式,本公司能够对质券及证券相关产物的价值、市场走势或者相关影响要素进行阐发,构成证券估值、投资评级等投资阐发看法,制券研究演讲,并向本公司的客户发布。
除了人工智能这一抢手行业外,机械人工程专业、数据科学取大数据手艺专业、大数据办理取使用专业等抢手行业也均被设立,此中数据科学取大数据手艺专业开设院校达到203所,机械人工程专业101所,大数据办理取使用专业25所。
本公司不本演讲所含消息及材料连结正在最新形态,本公司将随时弥补、更新和修订相关消息及材料,但不及时公开辟布。
正在填报意愿时,走本科二批的考生必然要留意,也可能呈现报空的现象,要分析各方面考量,选择稳妥的意愿。
取此同时,跟着近年来制制业转型升级,由中国制制向中国智制迈进,制制业热度上升,更多大学生情愿投身制制业。

本演讲版权仅为本公司所有,未经事先书面许可,任何机构和小我不得以任何形式翻版、复制、颁发、转发或援用本演讲的任何部门。
此中,本科结业生就业率(91。0%)持续迟缓下降,较2014届(92。6%)下降1。6个百分点。
从大学生求职首选行业来看,IT/互联网、金融、通信及制制行业排名靠前,跟着AI、大数据、人工智能的兴起,泛IT行业一曲是就业抢手,而金融、通信行业因为收入高、工做好,成为大学生心目中的抱负选择。
2018届本科结业生就业率排前三位的专业是软件工程(96。8%)、能源取动力工程(96。8%)、工程办理(95。8%)。
教育资本正逐渐向财产倾斜,帮力财产实现快速成长,人工智能行业相关的机械人工程、数据科学取大数据手艺、物联网工程、智能科学取手艺、智能电网消息工程、光电消息科学取工程等学科或将成为高考考生的“主要选项”。
1969中国春来于2019年6月19日,集团位于中国的此中一所运营学校商丘学院取华夏银行商丘分行订立贷款和谈,据此,商丘分行已同意向商丘学院供给总额为人平易近币1。80亿元的按期贷款融资,初始年利率为6。525%。
收入分布:2018届本科结业生的月收入5135元,比2017届(4774元)增加361元,比2016届(4376元)增加759元。
本演讲所载的消息、材料、及猜测仅反映本公司于本报布当日的判断,本演讲中的证券或投资标的价钱、价值及投资带来的收入可能会波动。
600373中文传媒控股子公司智明星通科技股份无限公司(以下简称“智明星通”)取ACTIVISIONPUBLISHING,INC。(以下简称“动视暴雪”)经敌对协商,终止两边签定的《SOFTWAREDEVELOPMENTANDCO-PUBLISHINGAGREEMENT(软件开辟及结合刊行和谈)》(以下简称“合做和谈”)。
文科一批和二批本年分数线均低于客岁,且分数下降幅度较大,说科本年难度可能较大,全体分数有所下降,对小我报考而言可能影响没有想象中的那么大。
正在华为事务之后,取芯片相关专业获得注沉7。计较机类 就业岗亭多8。机械设想制制及其从动化 就业率高,可处置机械工程、设想研发等9。航空航天类 对接科研所10。船舶取海洋工程 对接国度计谋11。光电消息 出格是新能源手艺的成长势头很是好,是将来成长的一大趋向。
按照教育部公开的消息,人工智能专业代码080717T(此中T代表特设专业),学位授予门类为工学,这标记的人工智能专业正式进入本科专业行列,2019年高考学生能够报考。
部门建建相关专业下滑:跟着房地产调控政策的不竭出台,取建建、房地产相关的行业 9 新三板策略演讲也履历了时冷时热的动荡,相关专业就业率“滑铁卢”。
表4:2014~2018届本科结业生就业比例上升、下降最多的前三位行业(%) 变化趋向行业 就业比例 2014届2015届2016届2017届2018届上升 中小学及教辅机构8。611。211。61212。7 消息传输、软件和消息手艺办事业6。88。48。48。58。8 医疗和社会护理办事业4。85。75。16。36。2 下降 机械设备制制业4。332。92。72。4 交通运输设备制制业3。42。62。62。41。9 电子电气设备制制业7。16。25。85。95。6 材料来历:麦可思-中国2016~2018届大学结业生培育质量评价,安信证券研究核心2018届大学结业生就业比例下降较多的行业是“机械设备制制业”(本科就业比例:2。4%,高职高专就业比例:2。9%),较2014届别离下降1。9个、1。6个百分点,以及“交通运输设备制制业”(本科、高职高专较2014届别离下降1。5个、1。9个百分点)、“电子电气设备制制业”(本科、高职高专较2014届别离下降1。5个、1个百分点)。
全国三卷云南、广西、、贵州、四川材料来历:各省教育,安信证券研究核心拾掇1。1。全体概况:2018年大学就业率91。5%,待就业压力未较着添加本科就业率持续迟缓下降,因为深制比例持续上升,结业生待就业压力未较着添加。
高考意愿填报时间窗口,专业选择-IT、互联网行业最受欢送,绿牌行业居多:按照麦可思演讲显示,2018届大学结业生的就业率为91。5%,因为深制的分流,结业生待就业压力没有较着添加。
就业率:2018届本科结业生就业率排前三位的专业是软件工程(96。8%)、能源取动力工程(96。8%)、工程办理(95。8%)。
5。电子消息工程 就业面较广,通信公司、制制商、互联网公司6。微电子科学取工程 深制比例高,包罗芯片制制、集成电等。
本公司及其投资征询人员可认为证券投资人或客户供给证券投资阐发、预测或者等间接或间接的有偿征询办事。
全国二卷甘肃、青海、内蒙、、、辽宁、、新疆、沉庆、陕西四川 ①本科第一批:文科540分、理科547分;②本科第二批:文科472分、理科459分;③专科批:文科150分、理科150 一本文科本年比客岁低13分,理科高1分。
正在本科次要专业中,2018届结业生月收入较高的是消息平安(6972元)、软件工程(6733元)、收集工程(6597元)。
正在法令许可的环境下,本公司及所属联系关系机构可能会持有演讲中提到的公司所刊行的证券或期权并进行证券或期权买卖,也可能为这些公司供给或者争取供给投资银行、财政参谋或者金融产物等相关办事,提请客户充实留意。
收入分布:2018届本科结业生的月收入5135元,比2017届(4774元)增加361元,比2016届(4376元)增加759元。处置IT类职业的本科结业生月收入较高,2018届结业生月收入较高的是消息平安(6972元)、软件工程(6733元)、收集工程(6597元)。将来前景:消息平安、软件工程、收集工程、通信工程、数字艺术持续三届绿牌(绿牌指赋闲率低、就业者对劲度、承认度较高)。汗青学、音乐表演、持续三届红牌(红牌是指赋闲率高、对劲度、承认度低)。(数据来历:麦可思)?。
2015届本科生结业三年后正在“消息传输、软件和消息手艺办事业”就业的月收入最高,为9855元,超出跨越半年后正在该行业类就业的结业生月收入(4953元)4902元,涨幅比例为99%。
材料来历:wind,安信证券研究核心16 新三板策略演讲阐发师声明 诸海滨声明,本人具有中国证券业协会授予的证券投资征询执业资历,勤奋尽责、诚笃取信。
将来前景:消息平安、软件工程、收集工程、通信工程、数字艺术持续三届绿牌(绿牌指赋闲率低、就业者对劲度、承认度较高)。
为了完告评分系统,请正在看完演讲后打个分,以便我们当前为您展现更优良的演讲。您也能够对本人点评取评分的演讲正在“我的云笔记”里进行复盘办理,便利您的研究取思虑,培育优良的思维习惯。
表7:分歧维度专业选择适合女生的抢手专业 适合男生的抢手专业就业面宽工资最高的就业率最高学前教育 采矿工程经济学消息平安电气工程及其从动化社会工做 道桥梁取渡河工程国际经济取商业软件工程计较机科学取手艺小语种 轮机工程旧事学收集工程财政办理电视学 石油工程电子消息取手艺物联网工程消息工程机械设想制制及其从动化 播音掌管 动物医学会计学消息工程土木匠程博物馆学 核工程取核手艺从动化计较机科学取手艺会计学心理学 学档案语国际经济商业 护理学 医学影像学公共事业办理数字手艺英语旅逛办理 摄影市场营销微电子科学取工程金融学文化财产办理 消防工程计较机科学取手艺通信工程艺术设想材料来历:麦可思,中国教育正在线。财产变化:就业人才需求婚配行业成长步伐,软件工程就业率回归首位我国就业市场人才需求发生的变化取行业成长步伐根基连结分歧,软件工程就业率提拔、建建取设备工程、护理学连结。
表11:新三板教育公司相关IPO列队、上市环境(截止20190621) 代码 最新通知布告日 企业名称审核形态能否已预披露 拟上市板 所属行业(CSRC发布) 估计刊行股数 估计刊行后总股本 430223。OC 2018-08- 22 武汉亿童文教股份无限公司终止审查否创业板旧事和出书业5,000。0020,000。00 834845。OC 2017-09- 28 广州华腾教育科技股份无限公司存案登记受理否 831891。OC 2018-09- 11 上海步履教育科技股份无限公司存案登记受理否 材料来历:wind,安信证券研究核心0 0。05 0。1 0。15 0。2 0。25 0。3 0。35 0。4 0。45 0。5长方集团中文正在线文化长城科大讯飞中国科传秀强股份佳发教育开元股份方曲科技中公教育周涨幅0 0。01 0。02 0。03 0。04 0。05 0。06 0。07 0。08 0。09结合永道威科姆北教传媒弘远教科华发教育周涨跌幅0。0% 2。0% 4。0% 6。0% 8。0% 10。0% 12。0% 14。0% 16。0%周涨幅-20。0% -10。0% 0。0% 10。0% 20。0% 30。0% 40。0% 50。0%周涨幅 14 新三板策略演讲3。主要公司通知布告速览3。1。新三板市场沉点公司通知布告表12:新三板教育企业本周主要通知布告(0617-0621) 代码 公司 通知布告 分类 833960华发教育收到财政担任人孟凡宏递交的告退演讲高级办理人员变更831891步履教育公司初次公开辟行股票并上市的申请已获中国证监会受理其他833632荣育拟通过全资子公司荣育股份()无限公司投资新设Lucky Cat Publishing Limited 对外投资834729朗朗教育东北证券退出做市其他836859爱立方连系公司计谋成长需要,为进一步整合、优化资本设置装备摆设,公司拟将具有的三所长儿园100%的举办份额让渡给海豚传媒股份无限公司。
■意愿填报-泛IT行业从就业前景、收入程度上看均处于行业领先,可关心14大抢手强势工科专业:按照教育部公开的消息,人工智能专业正式进入本科专业行列,2019年高考学生能够报考,2019年已有35所高校新设置人工智能专业,新增101所高校设置机械人工程专业,新增96所高校设置智能科学取手艺专业。
正在任何环境下,本演讲中的消息或所表述的看法均不形成对任何人的投资,无论能否曾经或暗示,本演讲不克不及做为的、义务的和法令的根据或者凭证。
1。 用户间接或通过各类体例间接利用慧博投研资讯所供给的办事和数据的行为,都将被视做已无前提接管本声明所涉全数内容;若用户对本声明的任何条目有,请遏制利用慧博投研资讯所供给的全数办事。
2018届本科结业生“受雇工做”的比例为73。6%,持续五届持续下降;“自从创业”的比例(1。8%)较2014届(2。0%)略有下降;“正正在读研”(16。8%)及“预备考研”(3。3%)的比例较2014届别离增加3。2个、1。4个百分点。
0 1000 2000 3000 4000 5000 60002016届2017届2018届全国总体本科0 1000 2000 3000 4000 5000 6000 7000 8000全国总体本科2015届半年后2015届三年后 8 新三板策略演讲表6:2018届大学结业生月收入排前10位的次要专业本科专业名称 平均月收入(元) 消息平安 6972 软件工程 6733 收集工程 6597 物联网工程 6420 消息工程 6387 计较机科学取手艺 6219 法语 6029 数字手艺 5955 微电子科学取工程 5872 通信工程 5848 材料来历:麦可思-中国2018届大学结业生培育质量评价正在本科学科门类中,2015届结业生三年后月收入最高的是工学,为8169元,超出跨越该学科门类半年后月收入(4313元)3856元,涨幅为89%;三年后月收入最低的是教育学(6093元),超出跨越该学科门类半年后月收入(3698元)2395元,涨幅为65%。
客户不该将本演讲为做出其投资决策的专一参考要素,亦不该认为本演讲能够代替客户本身的投资判断取决策。